
新海南客戶端、南海網、南國都市報10月28日消息(記者沙曉峰)10月28日,記者從三亞市大型活動領導小組辦公室獲悉,三亞市現向社會各界、各單位集中征集2022年大型活動項目,對符合條件的大型活動,將最高獎勵100萬元。
有意者于2021年12月1日前,將《三亞市旅游文化體育大型活動扶持獎勵申請登記表》及活動方案報送至初評單位。其中,政府及所屬機構舉辦的大型群眾性文化體育活動由三亞市旅游和文化廣電體育局初評,政府及所屬機構聯合市場主體舉辦或市場主體自主舉辦的大型活動由三亞市旅游推廣局初評。
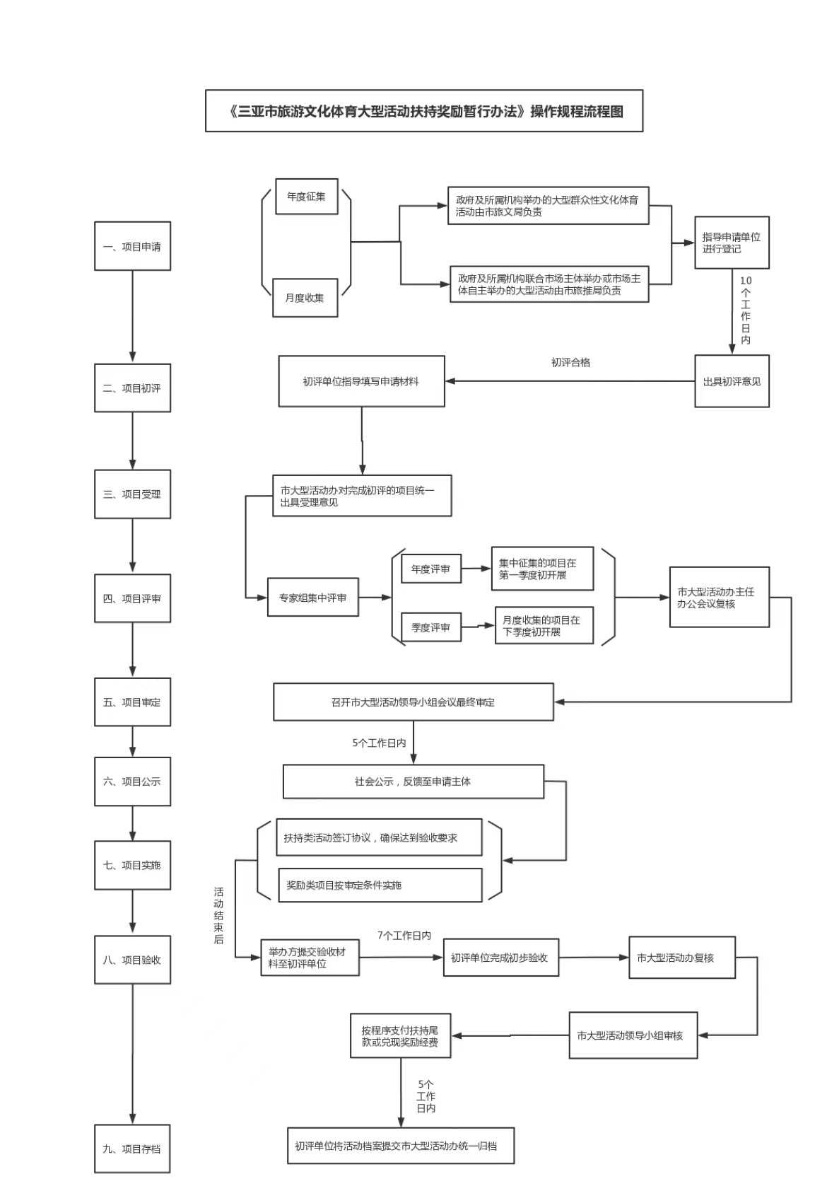
為充分發揮大型旅游文化體育活動對城市經濟、文化、社會的促進作用,平衡三亞市旅游淡旺季,帶動旅游文化體育各相關產業快速發展,三亞市人民政府印發了《三亞市旅游文化體育大型活動扶持獎勵暫行辦法(修訂稿)》,結合海南自由貿易港、國際旅游消費中心建設的新形勢、新問題、新要求,三亞市旅游和文化廣電體育局聯合三亞市旅游推廣局配套制定了《<三亞市旅游文化體育大型活動扶持獎勵暫行辦法>操作規程》,于2021年7月20日向社會公開發布執行。

?《三亞市旅游文化體育大型活動扶持獎勵暫行辦法》操作規程流程圖
據悉, 三亞市將重點發展全民健身、群眾體育、旅游節慶和旅游文化體育創意創新活動,大力鼓勵和引導市場主體策劃舉辦可形成產業規模和具有發展潛力的旅游文化體育大型活動,形成“時時有活動,件件有影響”的大型文旅活動產業體系,并通過發放扶持獎勵資金、提供活動落地指導等方式進行扶持和培育。三亞市政府每年設立大型活動專項資金,列入財政預算,用于鼓勵和引導各有關單位在三亞市舉辦符合條件的大型旅游文化體育活動,重點扶持獎勵促進淡季旅游市場發展的大型活動。
共設立扶持經費和獎勵經費類別。其中,扶持經費類,指用于對政府及所屬機構舉辦的大型群眾性文化體育活動的扶持;或者用于對政府及所屬機構聯合市場主體舉辦的大型活動的扶持。最高扶持比例為活動總支出的30%。
獎勵經費類,是指用于對市場主體自主舉辦的大型活動的獎勵。獎勵金額不超過活動總支出的50%且不超過100萬元,在活動舉辦后經績效評價決定。
歡迎國內外各有關行政機關、團體、企事業單位、法定機構及社會組織等在三亞舉辦有創意、有價值、有影響的大型旅游文化體育活動,積極申請大型活動扶持獎勵經費,有效結合三亞本土特色和資源,豐富本地群眾文化體育生活,為三亞市引流引資,形成品牌辨識度高、價值效益顯著的大型活動IP,實現活動舉辦方、活動參與者、本地公共服務供給等多方共贏,為全面促進海南國際旅游消費中心、海南自由貿易港建設注入發展新動能。
海南南海網傳媒股份有限公司 版權所有 1999-2020 地址:海南省海口市金盤路30號新聞大廈9樓
電話:(86)0898-66810806 傳真:0898-66810545
違法和不良信息舉報電話:966123 違法和不良信息舉報郵箱:nhwwljb@163.com
互聯網新聞信息服務許可證:4612006002 信息網絡傳播視聽節目許可證:2108281
互聯網出版許可證:瓊字001號 增值電信業務經營許可證:瓊B2-2008008
廣告經營許可證:460000100120 瓊公網監備號:46010602000273號
本網法律顧問:海南東方國信律師事務所 李君律師
南海網備案號 瓊ICP備09005000號